Mohammad Son of Abdullah (Isa Ibn Mariam)
Table of Contents

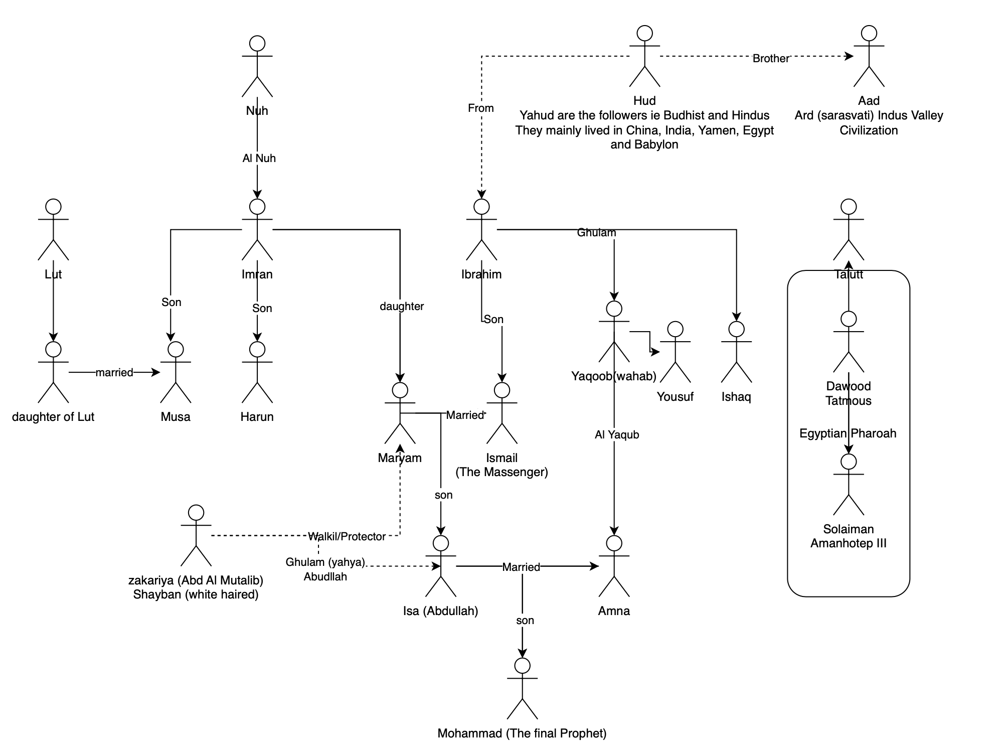
📜 Timeline of the Prophets
| Event | Zakaria’s Age | Maryam’s Age | Musa’s Age | Isa’s (Abdullah) Age | Isma‘il’s Age | Quranic Reference |
|---|---|---|---|---|---|---|
| Ibrahim builds Kaba the first time | 0 | 0 | 0 | 0 | -80 | Quran 2:127 |
| Isma‘il is born to Ibrahim at Old age | 0 | 0 | 0 | 0 | 0 | Quran 14:39 |
| Isma‘il comes in Makkah where Ibrahim leaves him | 0 | 0 | 0 | 0 | ~10 | Quran 2:125-127 |
| Zakaria (Abdul Mutalib) & Isma‘il rebuild the Kaaba | 20 | 0 | 0 | 0 | ~10 | Quran 2:128 |
| Musa is born | 30 | 0 | 0 | 0 | 20 | Quran 28:7 |
| Musa is raised in Pharaoh’s palace | 30-50 | 0 | 0-20 | 0 | 20-40 | Quran 28:9-14 |
| Musa flees Egypt to Madyan | 50 | 10 | 20 | 0 | 30 | Quran 28:21 |
| Isma‘il & Maryam gives birth to Isa | 60 | 19 | 30 | 0 | 40 | Quran 19:22-26 |
| Zakaria (Abdul Mutalib) prays for a son (Isa as Ghulam is born) | 60 | 19 | 30 | 0 | Passed away | Quran 3:39 |
| Musa marries and stays in Madyan (10 years) | 60 | 20 | 30 | 0 | 40 | Quran 28:27 |
| Musa returns to Egypt as a Prophet | 70 | 29 | 40 | 10 | Passed away | Quran 20:10-24 |
| Exodus & Wandering (40 years) & separation of Musa | 75 | 35 | 45 | 15 | Passed away | Quran 5:26 |
| Isa’s (Abdullah) goes to Madinah | 80 | 35 | 50 | 25 | Passed away | Quran 3:49 |
| Mohammad bin Abdullah is born | 80 | 35 | 50 | 25 | Passed away | Quran 3:49 |
| Mohammad bin Abdullah becomes the final Prophet at 40 | Passed | Passed | Passed | Passed | Passed away | Quran 3:49 |
comments powered by Disqus